【全部】
【文章】
【图集】
搜索
会计教练技术课程
会计初级职称
平面设计
装潢设计
远程教育
网站首页
鼎盛团队
鼎盛简介
鼎盛资讯
会计资讯
业界信息
课程介绍
鼎盛招聘
课堂展示
会计作业
电脑基础
办公自动化
留言本
登录
注册
会计专业教育
潍坊地区权威的会计培训机构
首页
鼎盛资讯
会计资讯
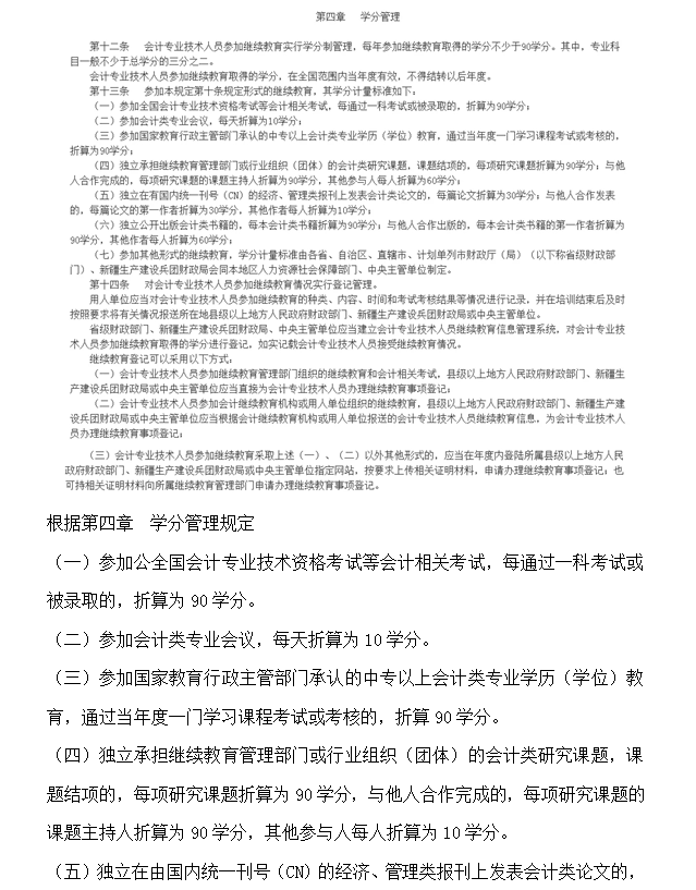
官方发布,初级过一科能抵90分!
发布日期:2020-07-24 17:07:36 点击量:17868 信息来源:原创
TAGS:
上一篇:
这些账别再放“其他应收款”,要出事了!
下一篇:
来了!中级准考证打印时间公布!
鼎盛资讯
会计资讯
业界信息
通知公告
2018年成人高考招生,大专/本科学历提升
温馨提示:报学历“三不要”
第一、不要图便宜、走捷径,越快越好,因为这都不符合国家规定,你不会骗自己,不代表别人不会,利用的就是你的投机取巧心理。
第二、不要办假证,无论你多么位高权重,纸包不住火,后果很严重。且科技越来越发达,一上网什么都知道。
第三、不要等,学费只会越来越贵,越来越难取证,越来越严格。
热门资讯
热烈祝贺鼎盛培训2020年度大会暨员工表彰大会圆满…
2021-02-04
鼎盛培训2020年度9月份员工大会暨表彰大会圆满结束
2020-09-30
准考证打印!!你想知道的都在这了!
2020-07-31
这些账别再放“其他应收款”,要出事了!
2020-07-31
【鼎盛培训】 真账实操,学会会计知识
2020-07-30
随机资讯
热烈祝贺鼎盛培训2020年度大会暨员工表彰大会圆满…
2021-02-04
鼎盛简介
2018-05-18
重磅!初级会计考试时间8月29日开始!分两个阶段进行!
2020-05-12
100小时,初级职称无忧通关
2015-07-02
2019猪年“春节”放假通知
2019-01-26
联系电话:4001-536-517 QQ:30874704 dingshengpeixun@163.com 潍坊总部:潍城区青年路与健康街交叉口大学生创业港6楼
鲁ICP备17029248号-1
版权所有 © All Rights Reserved
网站地图